787 字
4 分钟
LeetCode刷题(两数相加、搜索二维矩阵)
两数相加
题目描述
给你两个 非空 的链表,表示两个非负的整数。它们每位数字都是按照 逆序 的方式存储的,并且每个节点只能存储 一位 数字。
请你将两个数相加,并以相同形式返回一个表示和的链表。
你可以假设除了数字 0 之外,这两个数都不会以 0 开头。
示例 1:

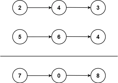
输入:l1 = [2,4,3], l2 = [5,6,4]
输出:[7,0,8]
解释:342 + 465 = 807.示例 2:
输入:l1 = [0], l2 = [0]
输出:[0]示例 3:
输入:l1 = [9,9,9,9,9,9,9], l2 = [9,9,9,9]
输出:[8,9,9,9,0,0,0,1]题解
解法一:先通过直接将两个链表进行合并,不进行进位的处理,再对合并的链表作进位处理
class Solution {
public ListNode addTwoNumbers(ListNode l1, ListNode l2) {
ListNode result = new ListNode();
ListNode p = result;
while(l1 != null || l2 != null) {
int num1 = l1 == null ? 0 : l1.val;
int num2 = l2 == null ? 0 : l2.val;
p.next = new ListNode(num1 + num2);
if(l1 != null) {
l1 = l1.next;
}
if(l2 != null) {
l2 = l2.next;
}
p = p.next;
}
int carry = 0;
p = result;
while(p.next != null) {
int countNum = carry + p.next.val;
carry = 0;
if(countNum <= 9) {
p.next.val = countNum;
} else {
carry = countNum / 10;
p.next.val = countNum - 10 * carry;
}
p = p.next;
}
if(carry != 0) {
p.next = new ListNode(carry);
}
return result.next;
}
}解法二:其实可以在合并的时候直接顺便进行进位的处理,就只需要遍历一遍链表即可
class Solution {
public ListNode addTwoNumbers(ListNode l1, ListNode l2) {
ListNode result = new ListNode();
ListNode p = result;
int carry = 0;
while (l1 != null || l2 != null || carry != 0) {
int num1 = (l1 != null) ? l1.val : 0;
int num2 = (l2 != null) ? l2.val : 0;
int sum = num1 + num2 + carry;
carry = sum / 10;
p.next = new ListNode(sum % 10);
p = p.next;
if (l1 != null) l1 = l1.next;
if (l2 != null) l2 = l2.next;
}
return result.next;
}
}搜索二维矩阵
题目描述
编写一个高效的算法来搜索 *m* x *n* 矩阵 matrix 中的一个目标值 target 。该矩阵具有以下特性:
- 每行的元素从左到右升序排列。
- 每列的元素从上到下升序排列。
示例 1:

输入:matrix = [[1,4,7,11,15],[2,5,8,12,19],[3,6,9,16,22],[10,13,14,17,24],[18,21,23,26,30]], target = 5
输出:true示例 2:

输入:matrix = [[1,4,7,11,15],[2,5,8,12,19],[3,6,9,16,22],[10,13,14,17,24],[18,21,23,26,30]], target = 20
输出:false题解
我除了暴力拆解没什么其他思路,看了网上的一种解法直接给跪了,纯妙来的
如下图所示,我们将矩阵逆时针旋转 45° ,并将其转化为图形式,发现其类似于 二叉搜索树 ,即对于每个元素,其左分支元素更小、右分支元素更大。因此,通过从 “根节点” 开始搜索,遇到比 target 大的元素就向左,反之向右,即可找到目标值 target 。

这样我们就可以类似于二叉搜索树的方式去进行依次搜索,当遍历完成还没有找到判断没有该数字
代码实现
class Solution {
public boolean searchMatrix(int[][] matrix, int target) {
int i = 0;
int j = matrix[0].length - 1;
while(i < matrix.length && j >= 0) {
if(matrix[i][j] == target) {
return true;
} else if(target < matrix[i][j]) {
j--;
} else {
i++;
}
}
return false;
}
} LeetCode刷题(两数相加、搜索二维矩阵)
https://thrinisty.github.io/Blog/posts/leetcode刷题链表两数相加搜索二维矩阵/